凯发k8国际

凯发k8国际 通知公告

“2025年文化和旅游宏观决策课题立项名单”在京发布

2025-04-22 字号:[ ]

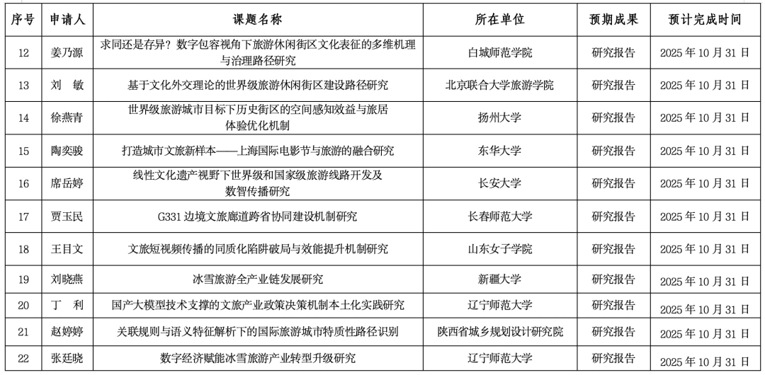
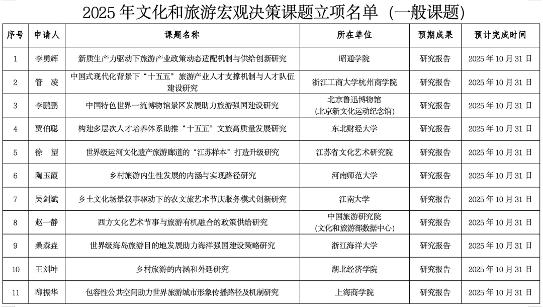
4月20日至22日,2025中国旅游科学年会在京召开。会议公布了2025年文化和旅游宏观决策课题立项名单。经资格审查、通讯评审、会议评审等程序,共有30项课题立项,其中重点课题8项,一般课题22项。具体名单如下。


图片


图片

图片