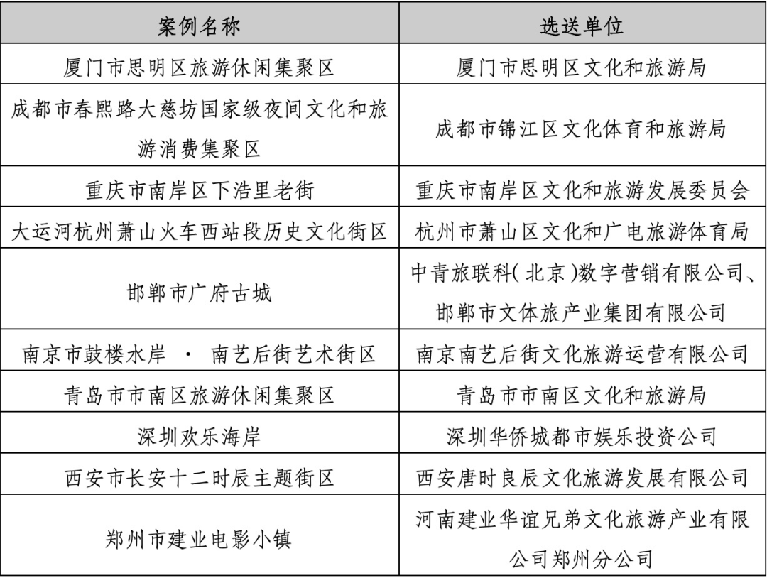
以下是课题组对2025年城市旅游休闲集聚区创新十佳案例的解读:
供稿|政策与科教研究所责编|刘鑫来源|凯发k8国际(文化和旅游部数据中心)转载请注明来源
版权所有:凯发k8国际(文化和旅游部数据中心)
ICP备案: 京ICP备2021001490号-1